yl23455永利2021年立项的上海市级和校级创新训练项目于2022年4月15日进行了验收评审工作。经过项目负责人汇报答辩和评审专家组评审,具体结果公布如下:
yl23455永利2021年上海市创新创业训练项目验收评审结果

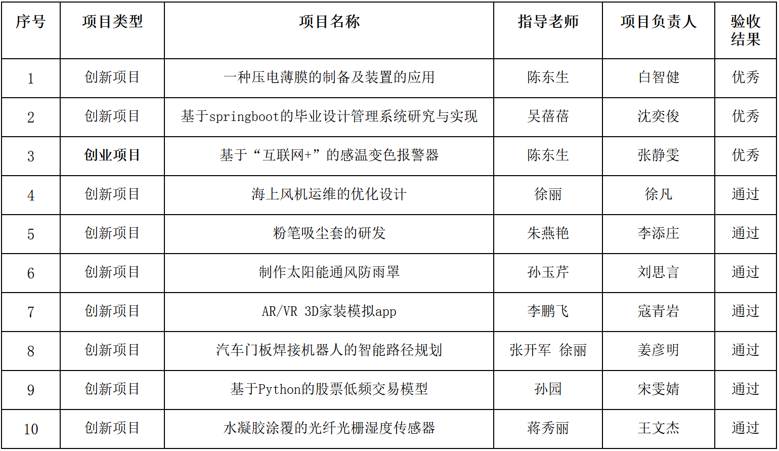
yl23455永利2021年校级创新创业训练项目验收评审结果

申请延期验收的项目预计在2022年10月份进行验收。
yl23455永利
2022年4月22日
发布时间:2022-04-22浏览次数:353
yl23455永利2021年立项的上海市级和校级创新训练项目于2022年4月15日进行了验收评审工作。经过项目负责人汇报答辩和评审专家组评审,具体结果公布如下:
yl23455永利2021年上海市创新创业训练项目验收评审结果

yl23455永利2021年校级创新创业训练项目验收评审结果

申请延期验收的项目预计在2022年10月份进行验收。
yl23455永利
2022年4月22日
版权所有 © yl23455永利(中国)股份有限公司